y80000永利棋牌(中国)有限公司官网
首页
关于y80000永利棋牌(中国)有限公司官网
集团概况
组织机构
生长战略
企业文化
企业培训
文化生涯
社会公益
资质声誉
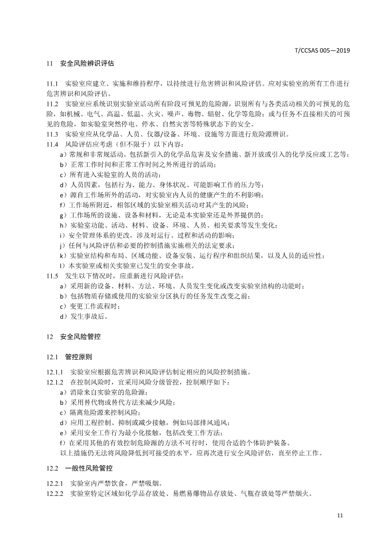
手艺实力
装备设施
营业领域
清静评价及手艺咨询
职业卫生及手艺咨询
情形监测及情形影响评价
职业康健检查
中医及康健治理
智慧清静效劳
新闻资讯
集团动态
行业新闻
专家看法
集团业绩
沈阳y80000永利棋牌(中国)有限公司官网清静科技
辽宁y80000永利棋牌(中国)有限公司官网职业卫生
辽宁y80000永利棋牌(中国)有限公司官网情形监测
y80000永利棋牌(中国)有限公司官网情形影响评价
万康职业康健检查
万康中医特色治疗
信息果真
项目网上果真
机构综合信息
装备设施情形
公正性声明和允许
评价资料清单
执业公示
手艺百科
执律例则标准
清静知识
事故案例
行业相关资料
人力资源
人才理念
人才生长
招聘信息
联系y80000永利棋牌(中国)有限公司官网
联系方法
在线留言
效劳热线:
024-24228366
首页
关于y80000永利棋牌(中国)有限公司官网
集团概况
组织机构
生长战略
企业文化
企业培训
文化生涯
社会公益
资质声誉
手艺实力
装备设施
营业领域
清静评价及手艺咨询
职业卫生及手艺咨询
情形监测及情形影响评价
职业康健检查
中医及康健治理
智慧清静效劳
新闻资讯
集团动态
行业新闻
专家看法
集团业绩
沈阳y80000永利棋牌(中国)有限公司官网清静科技
辽宁y80000永利棋牌(中国)有限公司官网职业卫生
辽宁y80000永利棋牌(中国)有限公司官网情形监测
y80000永利棋牌(中国)有限公司官网情形影响评价
万康职业康健检查
万康中医特色治疗
信息果真
项目网上果真
机构综合信息
装备设施情形
公正性声明和允许
评价资料清单
执业公示
手艺百科
执律例则标准
清静知识
事故案例
行业相关资料
人力资源
人才理念
人才生长
招聘信息
联系y80000永利棋牌(中国)有限公司官网
联系方法
在线留言
《化学化工实验室清静治理规范》标准
宣布时间:2020年01月09日
文章泉源:y80000永利棋牌(中国)有限公司官网集团
点击阅读:19827次
上一篇
:标准宣布 | GB51283-2020《细腻化工企业工程设计防火标准》正版扫描版来了!
下一篇
:中华人民共和国标准化法
返回
LINKS
/ 友情链接
国家应急治理部| 国家卫生康健委员会| 辽宁省应急治理厅| 辽宁省市场监视治理局| 辽宁省卫生康健委员会| 沈阳市应急治理局|
沈阳万康中医院
|
y80000永利棋牌(中国)有限公司官网 版权所有
备案号:辽ICP备16001656号-1
手艺支持:网势科技
在线咨询
电话咨询
024-24226535
关注微信
扫一扫,,,,,精彩关注
返回顶部
网站首页
一键电话
【网站地图】
【sitemap】